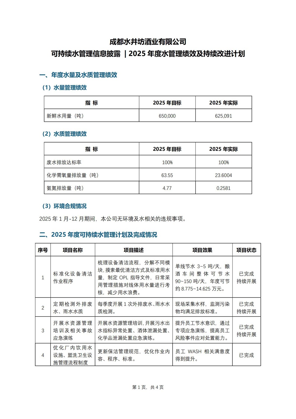
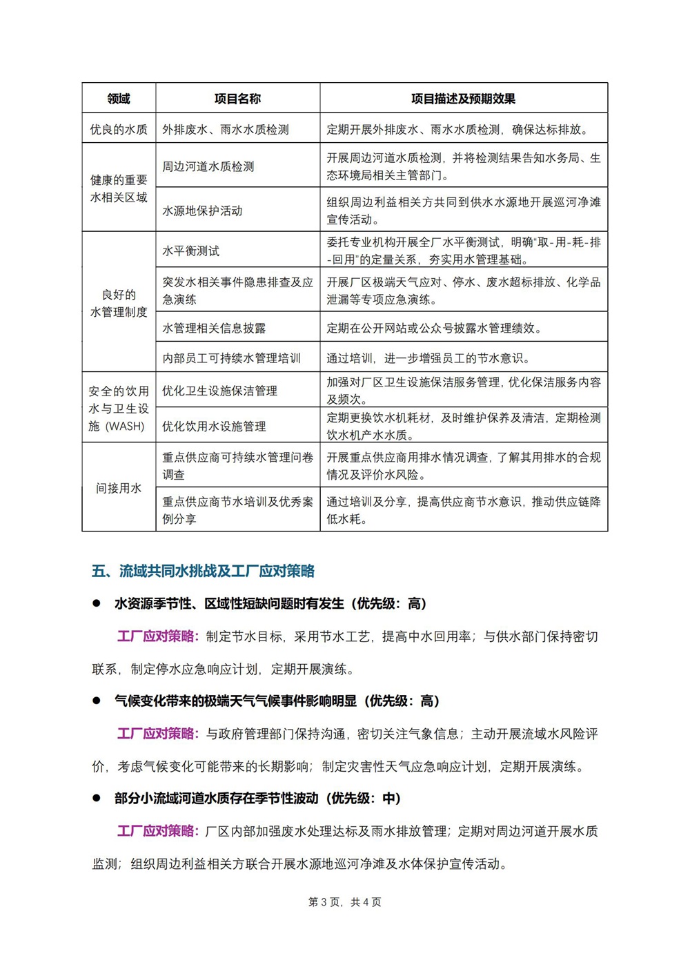
可持续水管理披露
ESG政策
-
西华之韵 水井之春|水井坊2026新春友邻家宴,以温情聚邻里,以匠心赴新程2026年02月06日
-
致水井坊消费者告知书2026年01月14日
-
探访水井坊超级生产线,六百年匠心遇科技,老酒香韵生生不息2025年12月30日
-
水井坊 以责任铸就美好未来,用创新赋能高质量发展2025年12月04日
-
国家非遗里的“酒香”传承与创新2025年10月31日
-
传承非遗技艺 坚持开放发展2025年11月18日
-
水井坊传承与革新的交响2025年08月04日
-
媒体聚焦:长期扎根共发展,帝亚吉欧高管对中国市场充满信心2025年06月06日
-
水井坊2025年战略发布|打造品牌跨越式发展新引擎2025年03月26日
-
扎根、成长、壮大——水井坊的高水平对外开放之路2025年01月15日
-
构筑开放新优势,全球投资聚中国,共享品牌新机遇2024年10月31日
-
有效吸引利用外资 推进高水平对外开放2024年09月29日
-
点亮“狮心”,水井坊以狮心领路活化非遗文化新表达2024年06月12日
-
讲好中国酒业ESG故事|水井坊携手南方周末举办首届ESG 工作坊2024年05月17日
关注官方微信 浏览更多最新资讯




